方案
功能
客户
价格
博客
帮助
下载
我们
登录
注册
立即体验
功能
客户
产品日志
+
首页
/
博客
/
产品日志
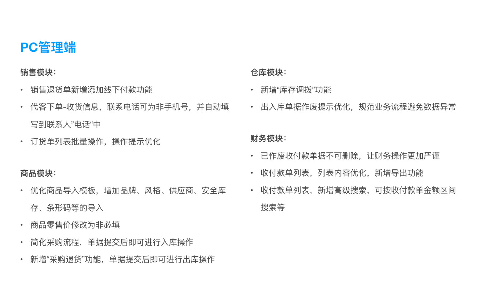
安菲订货3.0.3~3.0.4版本更新日志
2018-05-28
产品研发中心
上一篇:
安菲订货3.0.5~3.0.6版本更新日志
下一篇:
安菲订货3.0.2版本更新日志
首页
功能
价格
解决方案
客户案例
博客
帮助
登录
0元试用
专属顾问
专线:18696588163